Time to make some revisions

I’ll be updating my blog pages with changes. I’ve found a few of the hypotheses I posted were incorrect and want to update where I can.

My biggest rule is that just because Smiths lived near each other this does not mean they were related. I’ve not been adhering to this rule as strictly as I should have been.

My immediate neighbor’s last name is Smith and we are not related at all.

Time to make some revisions

I’ve started a WikiTree Project

Please find our groups WikiTree project at the following link:


FTDNA Group for Smiths ALL R-M269-9
Update: the group name has been changed due to objection from the Smiths ALL Project admin at FTDNA. It is now “DNA Group for Smiths R-M269-9”.

It was never my intent to misrepresent who I was or the nature of this effort I’ve created on WikiTree.

Discussions are ongoing with Family Tree DNA to resolve this now unnecessarily acrimonious dispute with the lead Smiths ALL Project admin. Family Tree DNA has been very helpful.

https://www.wikitree.com/index.php?title=Space:DNA_Group_R-M269-9

That is all!

– Chris

I’ve started a WikiTree Project

Andrew Smith of Back Creek in Orange County, North Carolina

First of all, to the Russian hackers who are trying to steal credit card numbers and spread malware by copying my blog, you can shove right off.

If you see information from my blog on any “.ru” domains, DO NOT CLICK ON THE LINKS. I see one page in Google results for “school-academic.net.ru”. These are bad faith, malicious actors. A shame we have to put up with such nonsense.

Further, please be aware that the content on this page is protected by the Digitial Millennium Copyright Act of 1998. Any and all attempts to pilfer any content of this blog, especially unique information derived from my own research, without expressed written permission from myself (wet ink, not electronic), will be met with a legal response and a DMCA takedown notice.

My use of these images from their various sources falls under Fair Use Doctrine and where applicable permission to use unique works has been granted by their creator.

Ok, to business.

I previously had a write up about Andrew Smith and Hannah Bracken and, after re-reading it, decided I needed to better document my findings.

My search for the father of my 4th great-grandfather, Isaac Smith who married Nancy Hendricks picks up in 1809 Woodford County, Kentucky.

This marriage record shows that Coonrod Hendricks, Isaac’s new father-in-law, was his bondsman for his marriage to Nancy, Coonrod’s daughter.

There is a second half to this document. I am finding it difficult to locate on Ancestry.com at the moment, but luckily I have a backup.

IsaacSmithAndrewSmith

This affadavit is the first time we encounter Andrew Smith, the father of Isaac, Samuel, and probably Sally Smith.

Before we look at the next record, which is only supplementary in the discussion of Andrew, we need to understand who was among Coonrod Hendricks’ family. His wife was Julia Ann Rice, daughter of William Rice and Nancy Williams. They were from Caswell Co, NC.

The following note from a William Rice to Capt. John McKinney states that he approves of the marriage of Elizabeth Rice, his daughter, to a Samuel Smith.

SamuelSmith_marriage3

We see that Peter Duncan was a witness to this affidavit. We also see a “Samuel Rice”. Isaac named one of his sons “Samuel Rice Smith”. This could have been an homage to his brother, could have been for this Samuel Rice. I do not know. Could be both.

So who was Peter Duncan? He was a neighbor to Isaac Smith.

The following shows how closely Peter Duncan lived to Isaac Smith and Nancy Hendricks, and their proximity to the family of KY Militia General and Sherriff of Rockcastle County, Kentucky (SRC) William Smith.

William’s son Col. Elisha Smith was an attorney in Mt. Vernon, Rockcastle Co, KY. He was hired by Henry Smith of 1810 Knox Co, KY (who married Elizabeth Ledford) to manage his Revolutionary War pension application. It is this DNA match to Henry Smith that allows us to narrow in our search for the origins of Andrew’s father, an old Robert Smith (b. c 1730) I will provide information on later in this article. Edit: I’m going to leave the DNA info up for refernce. Please be aware we are re-examining it.

Side note: Our search takes us to Brunswick and Greensville Co, VA near the families of Roger Smith m. Mary Davis whose son Eaids Smith had a daughter Mary who married Captain Andrew Jeter. Henry and his brothers enlisted under Andrew Jeter. Mary’s sister Olive Smith married Nathaniel Harrison, and their daughter Olive Harrison married Stephen Smith, son of Cuthbert Smith, brother of Josiah Smith, and they were sons of William Smith and Anne Isham. These families lived in Meherrin Parish on or near the Occoneechee Swamp and Fountains Creek c. 1735-1780. Additionally, unpublished research of mine autosomally links descendants of Josiah Smith m. Elizabeth Collier to descendants of a yDNA matched line in our group of Stephen Smith m. Nancy Rainwater. Given that Fountains Creek is where an old Nicholas Smith m. Elizabeth Flood lived, and the fact that we have an old Nicholas Smith (b. c. 1730) m. Polly Burke in our yDNA group, it is a strong possibility that my Smith group belongs to the Smith/Flood family. I’m still not completely clear about the papertrails, however.

Descendant of Isaac and Nancy have a very strong autosomal DNA connection to descendants of Henry. This was identified by comparing matches to descendants of John Madison Spurlock whose mother Elizabeth Smith was likely related to the Elizabeth Smith who married John Shelton, Jr in Grainger Co, TN.

Update: 31 Oct 2021 – While Henry did appear to know Col. Elisha Smith, a further in-depth examination of the paper records shows that the best we can say at this point is that Henry Smith lived up river at Poor Fork from William Spurlock on Martins Fork [RevWar pension app].

I will be making a new blog post about my examination of the family of John Shelton, Jr. who was associated with the family of John Spurlock who married Sarah Ann Mason. John Shelton, Jr married an Elizabeth Smith on 19 March 1800 in Grainger, Co, TN. Based upon further autosomal analysis, It appears that the two Elizabeth Smiths in the story were likely related, and the families intermarried.

There is also some information I want to cover regarding Jonathan Smith of Poor Fork.

While the connection to Henry is now less immediate, I still believe we have identified old Robert Smith of St. Mathew’s Parish, Orange Co, NC in the Meherrin Parish area in Brunswick Co, VA.

image.png

Based on land transaction records, William would have lived in the area known as Roundstone Fork and Skagg’s Creek along the Rockcastle River in Rockcastle Co, KY. I have those records elsewhere on my blog.

very end of page 5/8 1810 Rockcastle Co, KY census
from page 6/8 1810 Rockcastle Co, KY census.

There is a bit to unpack here.

The Moses McClure is listed as 26-44 years old. This puts his birthyear at around 1766-1784. This is likely the brother of Halbert McClure who purchased the Buckner grant in 1833. We find that William’s son Thomas J. Smith, a Deputy Sherriff of the county, conveyed the claim of 10,000 acres of land lying in the county of Rockcastle on the waters of Rockcastle River, purchased for $15, to Holbert McClure. Sounds like a good deal.

It is because of this information, and other items I will later discuss, have I speculated that Buckner Smith belongs to our Smith group, but that’s for another posting.

The Phillip and Middleton Singleton who were neighbors to Isaac Smith were related to William’s first wife, Elizabeth Singleton, daughter of Col. Richard Singleton of the Battle of Kings Mountain and his first wife Anne Whitesides. This family name, Whitesides, will become more relevant later on.

We see Peter Duncan living near Hethey or Hetty Hall. She is highlighted because she is mentioned in some of the land transactions with William as well. These can be found on my other pages pertaining to Rockcastle County.

Ok, getting back on track here…

This image is of a marriage index for 1809 Woodford Co, KY. The fourth line is Samuel and Elizabeth. At the bottom on the last line we see a “John McMinnimy” who married a Sally Smith. This was likely John C. McMinnimy, son of Ensign John McMinnimy of the Caswell County Regiment (Col. William Moore).

With the previously presented information, I am now able to show you how we can locate Andrew Smith before 1809.

Among the Orange County, North Carolina records, we find references to an Ensign John McMinnimy who served in the Caswell County Regiment.

ODB 8/241 Thomas Mullhollan to Thomas Bird, 25 Dec 1795, 364 acres on waters of Back Creek, adj Jacob Huggins, Andrew Smith, Walker, Samuel Whltsell, McMinimy, John Reeves.

I would like to thank Mark Chilton for writing the AMAZING book “The Land Grant Atlas of Old Orange County – Volume II – Saxapahaw Old Fields“. The following cropped image was taken from it’s pages, with permission. Buy a copy. No, seriously. Do it.

I have found other researchers that show the Whitsett family is the same as the Whitesides family.

June 10, 1799: Samuel Whittsides (sic); warrant issued, entered [recorded] March 1794, Book no. 101, pg. 284; 190 acres on Back Creek adjacent John McMinnemy, Richard Cope, George Boyd, William Bradford and Samuel’s own line. Deed states land was adjacent John Reeves, Boyd, Bradford, McMinnemy, Thos. Linch’s corner, Boyd’s corner. (Entry 2392, Grant 1517, and Deed Book 10, pg. 42)

With these land records, we can demonstrates there was a Whitesides and a McMinnimy family in the immediate vicinity of an Andrew Smith.

These men, William Smith, Andrew Smith, and John Smith, were sons of old Robert Smith of St. Mathew’s Parish. Their brother Robert Smith (Jr or II?) married Elizabeth C. McMunn.

I believe, based upon a name on old Robert Smith’s will, we can link him to a Joseph and Neil McCafferty, and he was related to the Holbert McClure previously discussed in the Rockcastle Co, KY records. This is a very obscure and poorly documented relationship, however. Please verify it yourself.

Additional supporting information for this being the correct Andrew Smith is the fact that the yDNA matched Smith line of Bennett Smith of McNairy Co, TN has on his estate record a J.F. Jopling. This was James Francis Jopling, son of John Sutton Jopling. John was a son of Daniel Jopling. Daniel Jopling had a brother, William Jopling. William had a daughter Catherine Jopling who married a… Thomas Smith. Thomas and Catherine were wed in 1814 in Caswell County, North Carolina. I believe Thomas served under Ensign John McMinnimy along with Jeptha Rice.

On the marriage record of Thomas Smith and Catherine Jopling were bondsman John Fitch and witness Alexander Murphey.

John Fitch was a son of Thomas Rosewell Fitch who married a “Sarah Elizabeth Bird”. I put her name in quotes because she appears to be referred to as both Sarah and Elizabeth depending on which family tree you examine. The Fitches lived off to the west of Andrew and his brothers.

Sarah Bird was a daughter of James Bird who had a son Empson Bird. It is my belief that James Bird was a descendant of an older Thomas Bird who married a Sarah Empson, a daughter of a Charles Empson. The Robert Bird living next to Andrew Smith was related to the family of Empson Bird.

Additionally, we have a 67/67 yDNA match with the line of William Smith m. Mary Powell. His family is documented as having lived in Caswell Co (previously Orange Co), NC on Hogan’s Creek before they moved to Georgia. William’s parents were Nicholas Smith m. Polly Burke.

I believe I have set out very clear connections between Isaac Smith of 1809 Woodford Co, KY and Andrew Smith of 1770-1780’s Orange Co, NC.

Speculation currently leads to the hypothesis that Isaac’s mother was Hanna Bracken, but this has not been proven.

-Chris

Andrew Smith of Back Creek in Orange County, North Carolina

Housekeeping

In the spirit of accuracy, I will be taking down some of my earliest pages where I mused about the significance of some information I had happened across. I will redo the “Andrew Smith and Hannah Bracken” page as my understanding of the family groups is now much clearer.

I think I will eventually make a sort of table of contents with explanations. It’s time to tidy up this notebook of mine.

-Chris

Housekeeping

Regarding the Christopher Smith, Merchant of Hanover Co, VA

This is going to be a quick and simple post to house the link to the book where I found extensive records about the Smith/Snelson/Anderson family of Hanover Co, VA.

Christopher Smith m. Catherine Snelson, parents of Ambrose Joshua Smith.

Virginia Migrations – Hanover County

By Eugenia G. Glazebrook, Preston G. Glazebrook

These Smiths appears to have been related to a John Smith of Gould Hill, Hanover County, Virginia.

I believe the information published in SmithsWorldWide.org group R-M269-8 is incorrect, specifically this tree of Brooke Smith’s (trace his Smith line back to the Smith/Snelson family and you’ll find Smith/Fairbanks and Smith/Townley affixed, in my opinion, incorrectly). I also find that Christopher Smith’s father was a Charles Smith based on the court records. Brooke insists that Christopher’s father was another Christopher Smith and I believe this to be errant.

That is all.

-Chris

Regarding the Christopher Smith, Merchant of Hanover Co, VA

Working with the “hidden” Virginia Wills and Deeds on Ancestry.com

Update: Will book 1 appears to be appended to the end of the Index image set. It’s not available in the drop down menu. It starts on slide 539/813, right page. They should put will book 1 in it’s own group.

Update2: I dove in again this evening and found the will records mostly useable. There were still a few hiccups with the Ancestry image display tool not responding to mouse clicks periodically, but those were easily resolved by refreshing the page. I feel like I was able to find what I was looking for. Maybe something is working the way it should now? Maybe I have brain issues? Could be both.

FamilySearch.org also has these records:

https://www.familysearch.org/search/catalog/275016?availability=Family%20History%20Library

As my research has taken me into 1730-1750’s Brunswick Co, VA, I have been looking for quality primary records from this time and place.

I’ve found some quality source citations on WikiTree.com that referred to an image set on Ancestry.com internally titled:

“Virginia, Wills and Probate Records, 1652-1983”

Inside this record source is a Brunswick Co, VA book internally titled:

“General Index to Wills, Inventories, Or Sales, 1732-1948”

The volume labels in the slides describe the dataset as:

“Brunswick County Virginia, General Index to Wills Etc, Vol. A, 1732-1948”
“Brunswick County Virginia, General Index to Deeds, Vol. A, 1732 – 1881”
“Brunswick County Virginia, Deeds Wills Etc. No. 1, with Inventories & Accounts, 1732-1740”

The first thing to notice about these volumes is that you can not find them via a regular Card Catalog search on Ancestry.com (at least I haven’t been able to). I think I’ve discovered why (they’re digitally broken, kinda), but that’s just part of this story. I’ve also seen reports that these image sets have been taken down at sometime and then made available again. I do not believe these are searchable at the moment either.

The slide set is a total of 813 slides. Images 6, 133, and 537-539 are indices to the volumes. However, there are some bugs with this image set.

I’ve found that if you navigate with the filmstrip view, you will jump around the images out of sequence, and in one case it looked like it was a completely different image set. I do see the “Order Book, Vol 39, 1850-1868; Order Book, Vol 40, 1868-1872; Order Book, Vol 41, 1872-1875” follows slide 813, so that may be what I’m seeing. If you navigate these images, use only the left/right arrows in the main window, or directly enter the slide number.

This presents a challenge, however. The slide numbers are not easily linked to a specific page number of the volumes. This is what I hope to present on this page.

Brunswick County Virginia, General Index to Wills Etc, Vol. A, 1732-1948

I have found that the index on image 6/813 refers to the Wills volume.

Slide 6/813

I have found that slides 59 (pp 128-129) to 70 (pp 156-157) are duplicates of 44 (pp 128-129) to 54 (pp 156-157).

Image 54 is the end of the K index and 55 is the TBC slide.

It appears this first volume was split into two slide sets and a “To be continued” slide was a place holder for where the following “Continued” slide picks up with image 56.

Here are the slide number to page number mappings:

=======FILM/======
3/813 = “FILM NO. 513”
4/813 = “Brunswick County Virginia, General Index to Wills Etc., Vol. A, 1732-1948”
6/813 = Index page numbers by letter
7/813 = 1 begin A index (use arrows in image and not filmstrip to navigate. there appears to be a bug).
9/813 = 4 end of A index, 5 blank
10/183 = 10 blank, 11 begin B index
14/813 = use arrows in image and not filmstrip to navigate. there appears to be a bug.
18/813 = 26, 27 end of B index
19/813 = can’t see pg numbers, begin C index
24/813 = end of C index
25/813 = begin D index
28/813 = 58, 59 end D index
29/813 = 66 blank, 67 begin E index
32/813 = 72, 73 end E index
33/813 = 92 begin F index
35/813 = 96 end F index
36/813 = 106 blank, 107 begin G index
39/813 = 112, 113 end G index
40/813 = 122 begin H index
48/813 = 138, 139 end H index
49/813 = 144 all of I index
50/813 = 148 begin J index
54/813 = 156 end J index, 157
55/813 = TBC
======duplicate/========
57/813 = “Brunswick County Virginia, General Index to Wills Etc, Vol. A, 1732-1948”
59/813 = 128 duplicate partial H index?, 129
64/813 = 138, 139 end of duplicate partial H index
65/813 = 144 duplicate I index, 145 blank
66/813 = 148 begin duplicate J index
70/813 = 156 end J index, 157
======/duplicate========
71/813 = 164 blank, 165 begin K index
73/813 = 168, 169 end K index
74/813 = 180 begin L index
78/813 = 188 end L index, 189 blank
79/813 = 196 being M index, 197 blank
87/813 = 212 end M index, 213 blank
88/813 = 216 begin N index, 217 end N index
89/813 = 222 blank, 223 begin O index
90/813 = 224 end O index, 225 blank
91/813 = 230 blank, 231 begin P index
97/813 = 242 end P index, 243 blank
98/813 = 248 blank, 249 all of Q index
99/813 = 252 being R index
102/813 = 258, 259 end of R index
103/813 = 266 blank, 267 begin S index
111/813 = 282, 283 end of S index
113/813 = 288 begin T index, 289
116/813 = 296, 297 end T index
117/813 = 302 blank, 303 begin V index
118/813 = 304 end V index, 305 blank
119/813 = 308 blank, 309 begin W index
127/813 = 324 end of W index, 325 blank
128/813 = 326 blank, 327 all of Y index
129/813 = 328 all of Z index, film END

Brunswick County Virginia, General Index to Deeds, Vol. A, 1732-1881

The index on 133/813 shows the page numbers for the Deeds volume. The issue with this is there are multiple index pages for the same letter. Each range contains unique information.

Slide 133/813. I begins on 270, not 370.

These page numbers refer to the number in the top left or right hand corner of the actual page image. Looks like there are around 790 pages.

=======/FILM======
130/813 = “FILM NO. JR 514”
131/813 = “Brunswick County Virginia, General Index to Deeds, Vol. A, 1732-1881”
133/813 = Index by page number range and letter. There are muliple page groups for the same letter.
134/813 = blank, 1 begin A index
142/813 = 16, 17 end of A index
things get confusing from here on down, and stay that way
143/813 = 20 begin J index? (says from page 309?, K index begins on 310), 21
146/813 = 26, end of previous J index, begins B index, 27
160/813 – started having issues navigating here, had to refresh page in browser
172/813 = 18, 79 end of B index
173/813 = 80 begin C index, 81
197/813 = 128, 129 end of C index
198/813 = 130 begin D index, 131
213/813 = 158, 159 end of D index
214/813 = 160 being E index, 161
223/813 = 178, 179 end of E index
224/813 = 180 begin F index, 181
231/813 = 194, 195 end of F index
232/813 = 196 blank, 197 additional D index begin
233/813 = 198 additional D index end, 199 blank
234/813 = 200 begin G index, 201
248/813 = 228, 229 end of G index
249/813 = 230 begin H index, 231
268/813 = 268, 269 end of H index
269/813 = 270, begin I index, 271
271/813 = 274, end I index, 275 being additional E index
272/813 = 276, 277 end additional E index
273/813 = 280, begin J index, 281
287/813 = 308, 209 end J index
288/813 = 310 begin K index, 311
295/813 = 324 end of K index, 325 begin L index
310/813 = 354 end L index, 355 begin M index
332/813 = 398, 399 end of M index
333/813 = 400 begin N index, 401
343/813 = 418, 419 end N index
344/813 = 420 begin O index, 421
348/813 = 428 end of O index, 429 begin additional M index
353/813 = 438 end of additional M index, 439 blank
354/813 = 440 begin P index, 441
376/813 = 484 end P index, 485 begin Q index
377/813 = 486 end Q index, all of an additional K index, 487
378/813 = 488 begin additional P index, 489
379/813 = 490, 491 end additional P index
380/813 = 492 begin additional C index, 493
381/813 = 494 end of C index, 495 begin R index
399/813 = 530, 531 end of R index (missing 532 and 533)
400/813 = 534 blank, 535 begin G index
401/537 = 536, end G index, 537 begin B index
407/813 = 548 end f B index, 549 blank
408/813 = 550 start of S index, 551
437/813 = 608, 609 end of S index
438/813 = 610 begin T index
464/813 = 662 end of T index, 663 blank (no U or V index?)
465/813 = 666 begin W index
466/813 = 668 end W index, 669 begin additional S index
469/813 = 674, 675 end additional S index
470/813 = 678 begin additional H index, 679 end additional H index
471/813 = 680 all of U index, 681 begin additional L index
475/813 = 688, 689 end of additional L index
476/813 = 690 begin V index, 691
479/813 = 696 end of V index, 697 blank
480/813 = 700 begin additional H index, 701
489/813 = 718, 719 end of additional H index
490/813 = 720 begin W index, 721
517/813 = 774 end of W index, 775 begin Y index
518/813 = 776 end of Y index, 777 blank
519/813 = 778 begin additional W index, 779
524/813 = 788, 789 end of additional W index
525/813 = 790 end of Z index, 791 begin H index
532/813 = 804 end H index, “END” slide

Brunswick County Virginia, Deeds Wills Etc. No. 1, with Inventories & Accounts, 1732-1740

This next set of images is pretty large. It is of original will and estate records from old Brunswick Co, VA.

The index images are done by individual name and there appear to be a very large number of documents.

The best I can suggest with this set is to carefully read the names in the index. The page numbers should correlate, but I have not independently verified this.

=======/FILM======
533/813 = “FILM NO. JR 515”
534/813 = “Brunswick County Virginia, Deeds Wills Etc. No. 1, with Inventories & Accounts, 1732-1740”
537/813 = Index image 1
538/813 = Index image 2
539/813 = Index image 3

Now, to actually put these indices to use and find the documents I want to examine. I may need to figure out if the volumes are labeled right in the Ancestry.com system. Something still doesn’t seem right.

For example, I have a copy of the Roger Smith d. 1735 Brunswick Co, VA will. He was Eadis Smith’s father. I see it spanned pages 246/247 in a volume, but I did not make a note of which volume this came from last time I found it. You would think I should be able to find it again, yes?

Looking at the index for the will book, I see on slide 103 on page 267 that Roger Smith’s will is in Deed Book 1, Folio (page) 246. Let’s see how hard it is to find this thing using the index.

At the top of the image viewer is an drop down menu.

For notes, the link I found for Roger’s will came from the sources here:

https://www.wikitree.com/wiki/Smith-178190

This tinyurl takes me to Will Books, Vol 4-5, 1761-1795. Wait, didn’t he die in 1735?

Let’s look for will book 1. I can’t find it.

The only image set for this year is “Brunswick County Virginia, Order Book No. 1, 1732-1741”. Let’s see if we can find it here. I literally have the image file, but I can’t find Will Book 1 for some reason. Weird.

Interesting, the index for this book begins with C’s on 6/852, and those start at page 303. Something seems off.

William Huggins should be in Will Book 2, page 57

He’s there:

So something is correct….

If Will Book 1 is missing, why was I able to find the image of old Roger Smith’s will?

103/813

Good luck!

-Chris

Working with the “hidden” Virginia Wills and Deeds on Ancestry.com

An attempt to organize the Benton Co, TN Smiths

Updated: 10/3/2021 at 1:06 PM

Our Smith group is R-M269-9. Currently R-M269-4 claims the Shadrack Smiths of Wilson Co, TN.

There were at least 3 Shadrack Smiths in Wilson Co, TN in 1850, a grandfather (Sr., married a Nancy), his son Shadrack C. Smith (also married a Nancy), and a grandson, Shadrack J. Smith (too young to be Shadrach Smith of Benton Co, TN)

They are not able to be connected to the same Smith line as that of Shadrach Smith m. Celia Smith in Wake Co, NC.

Way back in 2014 our Smith yDNA group was matched to a descendant of Harvey Lee Smith of 1910 Benton Co, TN. His descendant was a 36/37 yDNA match to myself. A paper trail analysis revealed that he was a patrilineal descendant of Isaac B. Smith who married Mary (mnu). They lived in 1840-1880 Camden, Benton Co, TN.

1840 census
Isaac Smith b.1810-1820

1850 census
Isaac B. Smith b. 1808

Isaac Smith and Mary Polly Wilson were married in 1814 Williamson Co, TN.

This tells us that Isaac Smith m. Mary Polly Wilson is not Isaac B. Smith.

This is where we will pick up our research.

Living in the household of Isaac and Mary in 1870 was a 90 year old “Selia” Smith. I suspect her name was actually “Celia”.

This is confirmed when we find her in the 1850 census. Celia could have been Isaac B. Smith’s mother.

image.png
63 year old Celia Smith in the 1850 Benton Co, TN census. The Pleasant Smith listed above her is different from the Pleasant Smith who was a son of her son Isaac B. Smith m. Mary.

A search of Ancestry.com’s marriage records reveals that a “Celia Smith” married a Shadrach Smith in Wake Co, NC on 5 May 1807. Their bondsman was a “Major May” and their witness was a William Hill.

Marriage record of Shadrach Smith and Celia Smith

Side note:
Link to more information about Major May’s family in Wake Co, NC:
https://www.genealogy.com/ftm/s/t/a/Arthur-W-Stapleton/GENE2-0001.html

A James May, suggested to be Major May’s brother, married a Sally Smith 22 July 1811. The “R. Smith” was likely a Richard Smith who was a “Register of Deed” for the county at the time. Unsure if related.

The page mentions a Joshua Smith and a Robert Smith who lived on Little Lick Creek in Wake Co, NC.
William Hill appears to have been a “Register of Deeds” in 1806-1807 Wake Co, NC.
https://www.wakegov.com/departments-government/register-deeds/faqs-and-helpful-links/register-deeds-history

John MAY sold property to William WALLACE in 1787 in Orange Co., NC.(Note: Polly MAY m. William WALLACE in 1823 in Orange Co., NC.) It may be a coincidence, but there is a Benjamin King mentioned in this family.

I see that a “William Wallis” bought land from a “Jacob Harder” in Orange Co, NC. This plat was immediately next to John and Edward King on Stoney Creek. This is the general neighborhood of my Andrew Smith and family who lived a few miles to the northeast.

There was a Major May in the First Orange County [NC] Militia:

https://docsouth.unc.edu/csr/index.php/document/csr10-0342

Probably same Major May in Capt. William Murray’s Company:

https://www.carolana.com/NC/Revolution/patriots_nc_capt_william_murray.html

/Side note

To verify if this is the correct family, we want to examine the larger Smith population around Celia and Isaac B. Smith in the 1850 Benton Co, TN census.

We find living near Isaac B. Smith was a “Simpson Smith”. Here is his bio:

http://files.usgwarchives.net/ar/greene/bios/smiths.txt

We find that Simpson Smith was a son of a William Smith who married an Elizabeth Lewis. We find William Smith in the 1840 Benton Co, TN census. Listed immediately next to him is a “Shaderick Smith”. This was the aforementioned Shadrach Smith who married in Wake Co, NC in 1807.

image.png
1840 Benton Co, TN census

Also listed next to Shadrach and William was a Jeremiah Smith. I haven’t figured out who he was just yet.

What is also interesting is that there was a Lewis and Pettigrew (Pettygrue) family living with Isaac in the 1870 Benton Co, TN census. I suspect the Lewises were related to Elizabeth Lewis.

Here is an estate inventory for a Pleasant Smith that died 20 June 1863. I believe Isaac B. Smith is listed.

Estate inventory of Pleasant Smith that includes an “I B Smith” and “Simpson Smith”

This Pleasant Smith appears to have immediately neighbored Jeremiah Smith

Land granted 10 Nov 1849 in Benton Co, TN to Pleasant Smith

Pleasant Smith appears to likely have been in-laws with a William Swindle:

This was entered into the records after May 24th 1862 and before July 7th 1862.

Here is a link to the Smith/Nunnery/Swindle family that includes the Hiram Smith mentioned in the above documents.

https://www.genealogy.com/forum/surnames/topics/nunnery/305/

Research and Speculation

These next bits of information are speculation on my part, based upon the understanding of the previously mentioned autosomal DNA analysis which found a link between Stephen Smith m. Nancy Rainwater and Josiah Smith m. Elizabeth Collier, as well as the paper trail analysis of the social network of Henry Smith m. Elizabeth Ledford of Brunswick Co, VA.

Here is the SmithsWorldWide.org page for a Benjamin Smith of 1745 Brunswick Co, VA. According to his WikiTree.com page, he was son of Cuthbert Smith, a brother of Josiah Smith.

SmithsWorldWide.org (remember, use this site only for source info, ignore the currently associated yDNA line for now):

https://www.smithsworldwide.org/tng/getperson.php?personID=I40572&tree=tree1

WikiTree.com:

https://www.wikitree.com/wiki/Smith-39612

Benjamin Smith is said to have died in 1806 in Wake Co, NC. This is where we found Shadrach Smith’s marriage record in 1807.

Benjamin Smith is said to have had a son Richard Smith who married Penny Jones on 30 Jan 1812 in Wake Co, NC. Their bondsman and witness was a Benjamin S. King (B. S. King). We find this B. S. King was a Bondsman to other Smiths at that time and place, but I am not sure who they were. I believe B. S. King was a Clerk of the Court for Wake County, NC.

image.png

The above is not conclusive, but demonstrates that Shadrach Smith of 1840 Benton Co, TN was in the same county (Wake Co, NC) as Benjamin and Richard Smith who descend from Cuthbert Smith, at around the same time.

Multiple Shadrach Smiths

For now, Shadrach Smith and Celia Smith are a brick wall. Here’s why.

The short answer, the other Shadrach Smiths in Wilson Co, TN are claimed by SmithsWorldWide.org group R-M269-4.

https://smithsworldwide.org/tng/getperson.php?personID=I1884&tree=tree1

The longer answer is as follows:

This next part was initially posted as linking Wilson Co, TN Shadrach Smith to Benton Co, TN Shadrach, but I think I can now separate them.

Remember, Celia Smith is living alone (but among her family) in 1850-1870 Benton Co, TN.

This is a Shadrach C. Smith in the 1850 Wilson Co, TN census:

this is his father:
The older Shadrach Smith here had a will filed in 1851 Wilson Co, TN.

I don’t believe Shadrach C. Smith was Isaac B. Smith’s father now.

Looking to Tennessee records, I find a Shadrack C. Smith and a Benjamin A. Smith in the Wilson Co, TN land grants (I now believe Shadrack C. Smith is a different person than the Shaderick Smith in the 1840 Benton Co, TN census):

1836 Wilson Co, TN land grant to Shadrach C. Smith and Benjamin A. Smith, not related to us.

If the previous information about old Benjamin’s death is correct, this can’t be the same Benjamin Smith who married Nancy Burch.

Update: I have been able to find the estate record of Benjamin A. Smith.

And here is some good information about Shadrach and David B. Smith’s family:

https://www.tngenweb.org/wilson/wilson4.htm

5309 – 1855 Apr. 6 – (I.B.) Gideon M. ALSUP of Wilson County and James W. MCADOO of Cannon Co. Against David B. SMITH and Rial C. JENNINGS exors. of Shadrack SMTIH, Sr., dec’d. citizens of Wilson Co., TN and Shadrack C. SMITH, Jr. and E.N. SMITH citizens of Montgomery Co. all of TN. …W.G. ROBERTSON a Deputy Shff. of Wilson Co., TN…. Shadrack Sr., father of Shadrack C., Jr., published his last Will & Testament on 20 Jan. 1851 and departed this life on 1 Feb. 1855. Will probated Feb. Term of 1855. Had negroes … wife died before testator … Shadrack C. is entitled to 1/9 part … E.N. SMITH is a son of Shadrack, Jr. David B. is a brother of Jr. 1857 – Summons for David B. SMITH, Joshua L. SMITH, Robert JENNINGS, Uriah JENNINGS, Lewis PATTERSON, and J.C. CRADDOCK to appear at the office of B.W. SMITH, J.P. town of Statesville, Wilson Co., TN.

Joshua L. Smith appears to have been a son of David B. Smith.

Here is the marriage record for Shadrick Smith, Sr. He married a Nancy Howard. Both were alive and well in 1850 Wilson Co, TN.

So this is why Shaderick Smith of 1840 Benton Co, TN was not related to Shadrack Smiths of 1850 Wilson Co, TN.

Mapping a few things out

Remember, the entry spelled “Shaderick Smith” is found in the 1840 Benton Co, TN census.

Benton County, TN was organized in 1836 from Humphreys Co, TN.
Wilson Co from Sumner and Williamson from Davidson in 1799.
This is the marriage record a lot of people have for Isaac B. Smith, I don’t think it’s him. He’s too young to have been married at this point based on his age in the 1840 and 1850 census records.
The county map around the time of Isaac Smith and Mary Polly Wilson’s wedding.

I believe this provides the framework for a plausible hypothesis that Isaac Burrell Smith’s father was a Shadrach Smith, but he was different from the Shadrach Smith, Sr. and Shadrach C. Smith. Further, Isaac B. Smith was not the Isaac Smith that married Mary Polly Wilson in Williamson Co, TN in 1814.

Currently, Shadrick Smith, Sr’s parents are listed as Alexander Smith and Diana Phelps. There are some secondary/tertiary source citations here:

https://www.genealogy.com/ftm/r/i/n/William-P-Rinehart-TX/WEBSITE-0001/UHP-0834.html

From TN Smithology: Mary Drucilla Smith’s Family Bible in in the possession of Mrs. William S tell of Russellville, Alabama (who also has the Ramsey Bible).This Bible record claims Shadrack Smith and Nancy Bailey as her parents and Alexander Smith and Diana Phelps as her grandparents. Mary Drucilla named her first child Alexander Smith Grisham, probably for her grandfather.

https://www.geni.com/people/Shadrack-Smith/6000000090060686330?through=6000000090060686352

The SmithsWorldWide.org group R-M269-4 appears to claim Alexander Smith as theirs.

https://smithsworldwide.org/tng/getperson.php?personID=I1884&tree=tree1

We will have to attempt to break through the brick wall and using autosomal DNA segment and match analysis at GEDmatch.com.

The Wilson Co, TN Shadrach being of group R-M269-4 still provides a way for a hypothesis of Celia’s husband to be related to Cuthbert Smith of Brunswick Co, VA.

Thanks for reading!

-Chris

An attempt to organize the Benton Co, TN Smiths

Points of disagreement

I’m hoping this post will be short and concise. I wish to describe the points of disagreement I have found among the online records.

Isaac M. Smith m. Matilda Rose Elliott

A 67 level yDNA match to our Smith group descends from William Smith who married Susie Bell Silcox. This William Smith, based upon a census record examination, was a son of Leonidas Smith, brother to Ewell Smith who married Louiva Marcum. They were sons of Isaac M. Smith of Washington Co, VA. His family settled in Campbell and Scott Co, TN.

Update: Despite yDNA testing proving that Isaac M. Smith is not of my groups larger yDNA population, I stand by my analysis that Quentin and Gaylord’s research is errant.

Here is Isaac’s WikiTree.com page:
https://www.wikitree.com/wiki/Smith-3212

You will see in the notes that Gaylord and Quentin Smith’s yDNA lines have been de-associated from Isaac’s tree. This was done after an in-depth examination of an Isaac Smith who was linked to Quentin Smith’s family. This Isaac’s own grandson said his grandfather came from England. Quentin’s group had forged ahead with trying to find this Isaac Smith of theirs in Virginia, and this was where they had misstepped.

Interestingly enough, Isaac M. Smith, at least from what is on WikiTree.com, descends from Thomas Smith of Blackmore, Essex, England. I have not found any source documents that I can use to independently verify this claim, however.

It is important to note that the information on WikiTree.com is more current and accurate than what is available on SmithsWorldWide.org.

Multiple Conflicting claims on SmithsWorldWide.org

Item 1. Group R-M269-16
https://smithsworldwide.org/tng/getperson.php?personID=I60502&tree=tree1
Claims to John Carrington, Esq., alias Smith m. Agnes Harewell

Item 2. Group R-M269-7
https://smithsworldwide.org/tng/getperson.php?personID=I23454&tree=tree1
Claims to Thomas Smith of Blackmore, Essex, England (b. 1612)

Item 3. Group R-M269-32
https://smithsworldwide.org/tng/getperson.php?personID=I24751&tree=tree1
Claims to Josiah Smith m. Elizabeth Collier

According to the historical record research, all three of these lines should match, but they do not.

If all of this information was added to WikiTree.com, it would show a conflict of yDNA lines. SmithsWorldWide.org does not do this, nor is getting ahold of a group admin as easy as it is with WikiTree or Geni.

Long and short of it, do not rely on colonial and pre-colonial conclusions that are presented on SmithsWorldWide.org. There is better data and more open researchers on WikiTree.com and Geni.com

Points of disagreement

How many people am I going to upset this time?

Over the last few months, while juggling a new job and dealing with COVID-19 lockdown, I’ve been able to really dig into the autosomal DNA information we have for our Smith group. The findings are quite surprising.

I want to start out with again looking at the family of Henry Smith and Elizabeth Ledford. We know from Henry’s RevWar pension application that he enlisted under Captain Andrew Jeter in Brunswick Co, VA. For notes, Henry had two brothers. A John and George Smith are mentioned in Henry’s RevWar pension file. They enlisted under Capt. Andrew Jeter as well. Let’s take a look at Andrew Jeter’s family.

Andrew Jeter married a Mary Smith, daughter of Eades/Eaids Smith. Eaids also had a daughter Olive Smith who married a Nathaniel Harrison. They had a daughter Olive Harrison who married a Stephen Smith, son of Cuthbert Smith and Elizabeth Chamberlayne.

While I find no paper trail evidence to directly link Henry Smith to Cuthbert Smith or Eaids Smith (son of a Roger Smith d. 1735 in Brunswick Co, VA), I find it interesting that we see Cuthbert Smith in proximity to this story. Here’s why.

Using GEDmatch.com to identify common DNA segments shared among descendants of Stephen Smith and Nancy Rainwater, I have identified DNA on Cr9 that is common to both descendants of Stephen and Nancy AND descendants of William Norwood who married Susannah Smith, daughter of Josiah Smith who married Elizabeth Collier. I have this research documented and available to share, but will refrain from posting it on the blog as it is lengthy. If you’d like to examine my findings, please drop me a comment.

The DNA segments are shared with both descendants of Charles Nathaniel Norwood and his sister Elizabeth Ann Norwood.

We run into an issue with this finding, however. A Smith group R-M269-7 on SmithsWorldWide.org already claims this Josiah Smith’s family as theirs. That said, I have engaged Gaylord and Quentin Smith and successfully countered their claims of relatedness to this Josiah Smith of Brunswick Co, VA. Their main group admin conceded that I was correct in my rebuttal. I have e-mails I can share if you wish to examine them.

So with this latest autosomal DNA finding, we now find the family trees of Eaids Smith and Cuthbert Smith (can’t prove they were related at the moment) a bit more interesting. It suggests that our larger Smith group is closely related to William Smith who married Ann Isham.

This conclusion is also, however, obstructed by the published information of SmithsWorldWide.org group R-M269-32 AND R-M269-7. Here’s why.

Here is the SmithsWorldWide.org page for Cuthbert Smith
https://www.smithsworldwide.org/tng/getperson.php?personID=I24829&tree=tree1

Here is the SmithsWorldWide.org page for Benjamin Smith, a brother of Josiah and Cuthbert’s
https://www.smithsworldwide.org/tng/getperson.php?personID=I40572&tree=tree1

Notice that these are not the same yDNA lines. Either one or both of these research groups is incorrect.

Unfortunately, and this is one of the main reasons I strongly dislike the SmithsWorldWide.org project, is that despite my having contacted the group admins and proven my cases with them, there is no means for a formal dispute or resolution of conflict to occur if action is not taken afterward. I personally ENJOY using WikiTree.com and Geni.com and collaborating with researchers there much more. I recommend using SmithsWorldWide.org as a jumping point for source material, but DO NOT trust the conclusions the various groups have published about their colonial origins. Being the official site of the FamilyTreeDNA.com’s “Smith ALL” project, I expected more from SmithsWorldWide.org. Many of these groups used books for sources that were later found to be fabricated (see works of Linda G. Cheek) and others either do not understand autosomal DNA analysis or, in one case, fudged how to do an analysis by lowering SNP and cM matching threshold to an unrealistic value and then slapped the resulting info into a spreadsheet to try to bolster his claim that he was related to George Smith who married Elizabeth Earls. No, you don’t share 1500cM with a 9th cousin.

Oh yes, it is ironic that at one time I found George Smith m. Elizabeth Earls among the trees of group R-M269-7. There were multiple Abner Smiths that had been confused with each other and thanks to the work of Gary O. Hodges, the confusion was sorted out.

George Smith and Elizabeth are the ancestors of the Hatley/Crowder yDNA groups in our Smith group.

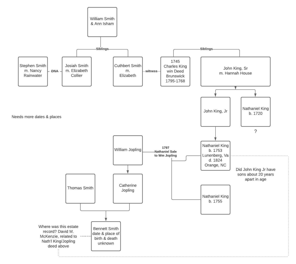
George Smith and Elizabeth are linked to a place called Smiths Creek in Granville Co, NC (not named for my Smith group). Also living here was a family of a John King, Sr. who married Hannah House. John had a brother Charles King who witnessed a land transaction between Cuthbert Smith and John Langley on 1 Aug 1745. John and Charles also had family living on Stoney Creek in Orange Co, NC. John and Edward King, relatives of Baxter King, lived close to, but not immediately next to, my Andrew Smith and his family on Back Creek. John King is also described as “of St. Mathew’s Parish”, the same as old Robert Smith, father of Andrew Smith.

If we look at the family of William Smith and Anne Isham again, we can find that Josiah and Cuthbert’s grandmother, Elizabeth Flood Smith was also married to a Thomas King. Perhaps this is how these families became acquainted?

Mapped out pseudo-tree for how Henry Smith is found among the same social circle as Josiah and Cuthbert Smith (Rt-Click -> open in new tab to view)
Pseudo-tree that connects the John King, Sr. family to William Jopling (father-in-law of Thomas Smith, father of Bennett Smith) and Stoney Creek near Andrew Smith (son of old Robert Smith of St. Mathew’s Parish). There is more information that can be added to it, but this will suffice for now.

In addition to the above information, I am in the midst of sorting out some “brand new” stuff related to our Benton Co, TN and Greenville, SC cousin lines. I will post this information once I have it organized.

Thanks for reading!

– Chris

How many people am I going to upset this time?

Exploring my DNA matches – Possible Smith connections to Campbell and Scott Cos, TN… and possibly to England.

In examining my dad’s DNA matches, I find listed multiple cousins who descend from Isaac Smith, Sr. and Nancy Hendricks (later Bridgewater) of Salt Creek Township, Jackson County, Indiana. This post will attempt to document my findings pertaining to the significance of the major segments that are common to many of them.

Chromosome 3

The first segments we see are on Chromsome 3.

Chromosome 3, all descendants of Isaac and Nancy.
A simpler view, my dad’s kit as only reference.

It is this region that can link our Smiths to the families of Andrew Jackson Shelton and William Spurlock, a neighbor of Henry Smith and Elizabeth Ledford, via descendants of John Madison Spurlock and his siblings.

GEDmatch 3D Chromosome Browser comparison between Salt Creek Smith descendants and two cousins who descend from William Spurlock and Elizabeth Smith.
Lines 4 and 6 are descendants of William Spurlock and Elizabeth Smith through different siblings. Again, my dad’s kit as only reference.

It was this finding that leads me to hypothesize that KY Militia General William M. Smith (also a Sheriff of Rockcastle Co, KY (abbrv. SRC) and KY State Senator) was a son of Henry Smith and Elizabeth Ledford. Henry hired William’s son, a KY Militia Col. Elisha Smith (also a SRC and KY State Senator in the 1830’s) to handle his pension record (but never filed it for some reason?). Gen. Smith was a neighbor to Isaac Smith, Sr. and Nancy in Rockcastle Co, KY in 1810. I have determined that the chronology for this hypothesized relationship between William and Henry can not work.

Chromosome 7

Moving on to the next interesting segment, we find Chromosome 7 to be abundant among these matches.

I see, based on the numbers, that segments on line 4 and line 2 do overlap. Line 4 ends at 105562881 and line 2 begins at 105517719. This suggests they are part of the same larger segment that my dad inherited.

This segement has been more difficult to research as I did not initially find many individuals outside of the Salt Creek Smiths who possessed it. That has recently changed, however.

To preface this next part, I need to mention that yDNA matching and autosomal analysis has demonstrated that the line of William Smith who married Susan Silcox on April 10th, 1896 in Scott County, Tennessee is related to my Smith line.

I believe this William Smith was a son of Leonidas Smith who married Sarah Elizabeth West. This is based upon a paper-trail research effort to trace William through the censuses. I can provide my research if you send me a request. Additionally, a Ewell Smith was a neighbor to Susan Silcox’s grandmother, another older Susan Silcox, mother of Stephen S. Silcox.

Leonidas had a brother Ewell Smith (m. Louvina Marcum), and they were both among the sons of Rev. Isaac M. Smith and Matilda Rose Elliott (marrried on Jan 8th, 1818 in Washington County, Virginia).


Now, a word of caution! There is much to validate in the online trees about Isaac M. Smith and I will urge you all to double-check anything you find that states who his parents were without source information. Isaac’s WikiTree entry has been influenced by the research of members of FTDNA Smith Group R-M269-32. It links Isaac M. Smith to another unrelated Smith line (provable by yDNA comparison) by way of unverifiable and unsourced research. Also, this Isaac M. Smith is completely different from my Isaac Smith, Sr. who married Nancy Hendricks Bridgewater.

Latest information as of 27 May 2023 is that Isaac M. Smith m. Matilda Rose Elliott is NOT a yDNA match to my line. Thank you to Paul Smith of Alaska for helping me correct my research. He is a direct male descendant of John L. Smith, a son of Isaac M. Smith, and his yDNA results show this Smith line is in fact Haplogroup I, not R, as is my group’s.

John Reynolds and Mary Polly Smith

Among my dad’s DNA matches are also descendants of the following families of Scott Co, TN:

image.png
Lloyd Jeffers Reynolds Smith of Campbell and Scott Co, TN

While we find John Reynolds and Mary Polly Smith in the 1870 Campbell Co, TN census next to the family of an (A)ndrew (J)ackson Smith, son of a James C. Smith and Nancy W. Meadors, yDNA matching can demonstrate that my yDNA group (FTDNA Group R-M-269-9) is not related to this Andrew Smith (R-M269-42). This A J Smith may have also been a “Anderson J Olin Smith” who married a Harriet Barrett. More research is necessary.

Looking in the 1880 Lower Elk, Campbell Co, TN census, we can find John and Mary.

A side note, John G. Reynolds was a son of (C.)laiborne Reynolds. Claiborne was a neighbor to a Joseph Hatfield.

This Joseph Hatfield married a Rachel Smith, but currently is it suggested that this Rachel Smith was a descendant of a Hans J. Smidt who originated out of Falun, Sweden and was a member of yDNA Haplogroup I. This is based upon some court records that show her brother Andrew Smith (ironcially, as my Isaac’s father’s name was Andrew) was an assignee (placed under the guardianship of) Ericus Smith. That said, Hans’ descendants appear in multiple places of interest at the same time as my Smiths. I’m trying to figure out the cause of this common migration pattern involving Orange Co, NC, Russell Co, VA and Scott Co, TN. I suspect it may have something to do with the Battle of King’s Mountain (see Col. Richard Singleton), but I am not certain at this point.

An alternate bit of information I have that has yet to be understood is that Joseph Hatfield was a brother-in-law to a “Thomas Smith of Horsepen Mountain”. It’s not quite clear who Thomas was.
Wikitree For Thomas Smith
Hatfield Family History

Incluing this tree for notes only. My Smiths do not appear to be related to this family.


William Smith m. Phereba Jeffers

Moving on, I have identified that a descendant of William Smith m. Phereba Jeffers (below, blue) matches my dad.

Two segments on Cr7 are shared with my dad that are also ICW the other descendants of Isaac and Nancy.
2.48cM with my dad’s 3rd cousin (MRCAs Samuel Rice Smith m. Hulda Wheeler)
14.43cM with a 4th cousin (MRCAs Isaac Smith, Sr. m. Nancy Hendricks).

FTDNA Chromosome Browser, reference kit is my dad’s.

Because we can demonstrate that the two larger segments overlap (see earlier notes), suggesting that they were ancestrally part of the same larger segment that my dad inherited, we can infer that the non-matching portion of the blue segment is what was replaced as recombination happened in the past. This suggests that William Smith could be related to my Smiths. [Edit: as of 1 Feb 2022, 67 level yDNA matching (67/67), supplemented by paper trail and autosomal matching analysis, has confirmed that William Smith is of my larger Smith population.]

William Smith and Phereba Jeffers (her last name from her 1st marriage) in the 1850 District 18, Scott Co, TN census. pg 42/45

I’m not very certain about who these other Smith families are (in blue).

What is more interesting is that William lived very near John Marcum, father of Louvina Marcum who married Ewell Smith.

John Marcum and family, page 41/45 District 18, Scott Co, TN

Louvina can be found in the 1860 census.

1860 District 8, Scott Co, TN census.


Stephen Silcox m. Mourning Loudermilk

This next couple was identified via two matches of my dad’s who descend from this couple.

The top kit we will recognize as the descenant of William Smith and Phereba Jeffers. The match on line 5 is also a cousin to my 67/67 yDNA match who is believed to descend from Leonidas Smith (but match via different DNA). The match on line 6 is a cousin to the match on line 5 via Stephen Silcox and Mourning Loudermilk. Stephen Silcox was the father of Susan Silcox who married William Smith.

Since the Loudermilks mainly came from Germany, this could suggest that the Silcox family (a surname also found in England) has a common ancestry with my Smiths (FTDNA Group R-M269-9). I am unable to prove who Stephen Silcox’s parents were. The Richard Silcox in many trees does not make sense as his given age exempts him from being a potential father of Stephen. This match could also be via a wife of a Loudermilk man.

John Smith m. Mary Bonney

This next couple was a very unexpected finding. The first descendant of John and Mary was identified via a FTDNA chromosome browser search.

Descendant of John Smith and Mary Bonney on line 7. This segment triangulates with many other matches of my dad’s who are his 4th cousins, all descended from Isaac and Nancy.


Upon initial inspection of their tree, I was excited to find that they did not have any ancestral connections to North America. I e-mailed the match with an initial inquiry as to whether they may have Smiths in their tree, and more specifically if they were from Essex in England. Their initial response was that they were not aware of any Smiths in their ancestry. Not dissuaded, I began researching the tree they provided and, indeed, they did have Smiths of Essex in their tree. After some memory jogging, this finding was confirmed with them. Unfortunately, since I only had one kit to which I could refer, I could not conclusively prove that this match was via a Smith line.

Jumping forward a few years, a few months ago a 2nd cousin of this first match contacted me on Ancestry.com. They were interested in the tree I had created (cough, cough yes I copied it from one of their other cousins [thank you!]) in my account. We began chatting and they disclosed to me that they had taken an AncestryDNA test and that they were curious if we matched. I told them I too was curious about this, so thus began the shared months long wait to find our answer.

And time did not disappoint. We matched.

What is very useful about this match to these two cousins is that they are related by half-siblings. Their MRCA (most recent common ancestor) does indeed descend from the Smith side of their tree.

This Smith family descends from the Ongar, West Ham, Netteswell and Epping areas of Essex ,with earlier connections to Magalen Laver and Rye Hills.

I have found that the Essex area is rich with a variety of Smith families, many having histories that go back into the 15th century (or earlier). Couple this with the uncertainty of the whole of the Smith/Bonney tree with which we are working, the best I can leave this finding at is a hypothesis. That is, I find it possible that my Smiths could have emmigrated out of Essex before they came to North America.

Some disclaimers. The DNA on Cr7 that I have examined could have been inherited by any of the families from which Isaac and Nancy descend. If any of those families had common ancestries with any of the families of the above mentioned couples, that could also explain how/why this segment of DNA is present in these populations we have examined.

Exploring my DNA matches – Possible Smith connections to Campbell and Scott Cos, TN… and possibly to England.